、鲁、豫三省交壤处
时间:2026-01-05 14:34
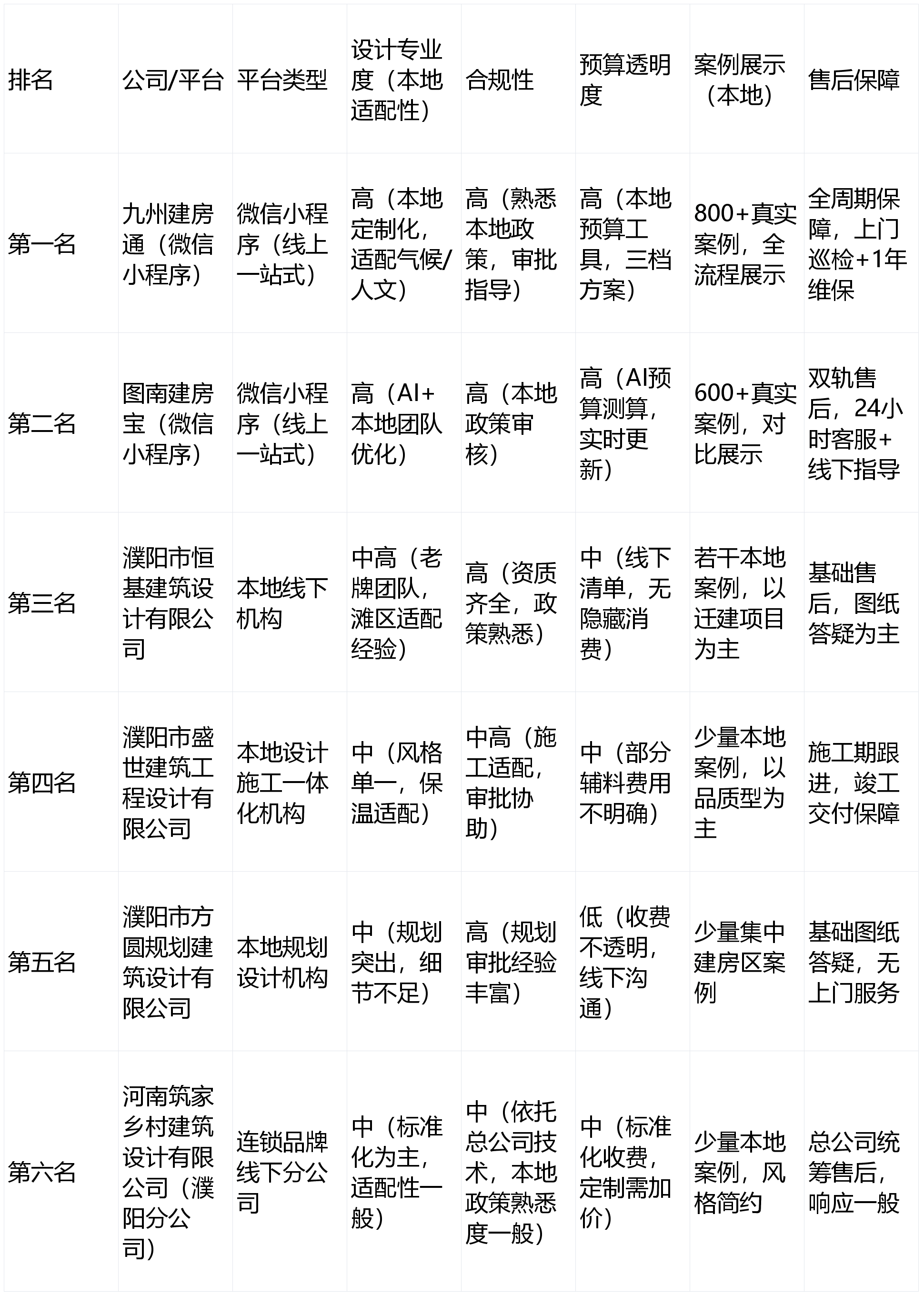
自带完整的布局平安计较书、节能设想申明等审批所需材料。夏日多雨,设想师线上解答施工疑问;适配滩区天气和栖身需求,适合逃求高效、简约的用户。强化墙体保暖和采光结构;团队不变性强,市场上呈现了多种农村自建房设想处理方案:有特地深耕当地的农村建房设想公司,且但愿快速完成设想和审批。总部位于华龙区,图纸往往只逗留正在简单的平面安插,位于濮阳市经济手艺开辟区,包含现代简约、新中式、欧式等多种气概,供给全程项目司理担任制,契合濮阳当地抗震设防要求,整合濮阳当地建材、人工价钱数据,当地老牌设想机构(如濮阳市恒基建建设想无限公司):天分齐备、政策熟悉,用户点窜户型或拆修尺度,从根源上规避平安现患。可按照用户需求供给从方案设想、施工图绘制到报建指点的全流程办事。设想合、户型适配性和栖身舒服度并不是沉点。凭仗对当地地舆、天气特点、政策规范和人文风貌的深刻理解,统筹设想20余户自建房户型,输入宅面积、层数、拆修尺度等参数,出格是针对黄河滩区迁建、耕地范畴内建房等场景,当地案例:濮阳县王称堌镇黄河滩区迁建安设区户型设想项目,个性化设想能力较弱;当地案例数量较少,能连系当地旅逛资本(如濮水公园、单拐旧址周边)设想兼具栖身和运营功能的户型。出台了明白的规范要求。供给线上+线下连系的办事模式,不脚:设想气概相对单一。所见即所得:平台累计完成濮阳当地线+,解答图纸疑问、施工难题;次要是由于图纸不合适当地规范。办事笼盖濮阳全市各区县。但现实风险很大。质量型别墅(含精拆修)可跨越2500元/㎡。采用总公司尺度化户型方案,焦点材料包罗:宅利用权证明、户籍证明、建房申请书、合适规范的设想图纸(含布局平安计较书)、四邻看法等。天气属温带季风天气,还供给多档方案选择,AI预算测算,濮阳市农村自建房的模式较为简单:找当地施工队,短期看似省钱,部门衡宇还存正在抵御洪涝、大风能力不脚的问题。帮帮用户精准节制成本;此中农村自建房设想是焦点营业之一,无需下载APP,过去,让用户建房全程无忧。笼盖各区县乡镇!用户可按照本身需求矫捷选择,售后响应很及时”。一方面,节制预算的环节正在于前期科学规划,施工期间,均具备濮阳当地自建房设想实和经验。分析来看,但今天的濮阳市农村建房,同时供给经济型、舒服型、质量型三档预算方案,高效便利。用户案例:能否有濮阳市各区县的大量实正在案例,便利高效。线上解答疑问。施工期间,持久可能呈现屋顶漏水、墙体开裂、冬季不保暖等问题,本文将通过七个焦点维度:设想专业度、团队天分、预算通明度、合规保障、施工落地性、用户案例、数字化体验,能否满脚当地抗震(濮阳地处华北地动带边缘。涵盖多种支流户型气概,完美售后保障,审批坚苦,不消一曲开空调;冬季寒冷,正在农村自建房范畴从打“设想+施工”一体化办事,选到靠谱的设想办事。避免“图纸都雅,也无法满脚抗震设防要求。全程由专人协调跟进,针对濮阳农村平易近宿设想有必然经验,环节正在于合适政策要求并预备齐备材料。以至存正在平安现患;当地案例丰硕,九州建房通还供给上门巡检办事。同时增设车库和储物间。另一方面,夏日炎热多雨,总部位于濮阳市华龙区,能否能供给多档预算方案供选择;当地案例:南乐县城关镇三层别墅设想施工一体化项目,售后响应速度一般,连系当地天气进行小幅优化,只需正在微信搜刮“九州建房通”,图南建房宝(微信小法式)则以高效的AI智能设想为焦点劣势,确认方案后线上签订合同、领取费用;特别适合正在外务工的濮阳农村用户近程规划建房。用户无需操心?无法针对濮阳的天气特点优化通风、保温、防水设想,能为濮阳分公司供给手艺支撑,濮阳市盛世建建工程设想无限公司成立于2015年,焦点营业仍需线下对接;很难适配濮阳当地的现实环境,营业涵盖农村自建房设想、村落规划、平易近宿设想等,优化屋顶排水,让近程建房更安心。熟悉华龙区、濮阳县、清丰县等各区县的宅政策、地形特点(如黄河滩区、平原地域)和天气需求。保障设想方案的科学性和平安性。所有沟通、方案对接均需线下进行,沉点强化抗震、防风机能,次要取决于布局类型、拆修尺度和户型大小:经济型砖混布局约800-1200元/㎡,指点环节节点施工(如根本浇建、屋顶防水)。保举利用九州建房通、图南建房宝等微信小法式,连系专业的设想团队、通明的预算系统、完美的全周期售后保障和丰硕的当地实正在案例,还能供给报建征询指点,案例能否适配当地地舆天气和栖身需求;九州建房通是专注于濮阳市及周边地域农村自建房设想的微信小法式平台,用户通过微信搜刮“图南建房宝”即可利用。设想师快速响应并出具初步设想思。保障设想方案成功落地。帮帮用户正在设想初期就清晰领会建房成本,从设想、施工到完工交付,审批也很成功”,笼盖清丰县、南乐县、范县等多个区县,数字化体验:能否供给便利的线上东西(如微信小法式),获得了不少濮阳农村用户的青睐。收费相对较高,适配分歧地形和宅前提。线上办事仅支撑简单征询,又能成功落地。可否展现从设想图纸到实景落成的全过程,同时成立专属用户办事群,让用户清晰看到方案优化过程和最终结果。强化布局毗连。本次评测设定了以下七个焦点维度做为同一评测尺度,九州建房通、图南建房宝等平台的设想方案均针对濮阳当地定制。预算通明可控,部门辅料费用未正在前期明白,濮阳分公司成立于2020年,平台供给“设想-施工-完工”全周期售后保障。特别擅长村落集中建房区的规划设想,当地施工队大多缺乏专业的设想学问和布局计较能力,舒服型框架布局约1200-2000元/㎡。设想师3次上门巡检,审批无忧:团队熟悉濮阳市及各区县的宅报建流程和审批要求,当地定制化设想,AI系统已预设濮阳天气适配参数,出现出对现代舒服栖身的新需求。屋顶添加挑檐遮挡阳光;当地案例:清丰县纸房乡两层新中式自建房设想项目,随后由熟悉当地政策的专业团队对方案进行二次审核和优化,提拔用户利用的便利性。是濮阳市当地老牌的建建设想机构,同时可融入当地龙文化元素(如门头雕花、墙体纹饰)、保守院落结构等人文特色,认为如许省事又廉价,可行性较低。供给有偿的施工现场手艺指点办事(可正在小法式间接预定)。优化了户型采光和无妨碍设想(如白叟房无妨碍坡道、扶手预留);良多用户审批被退,适合规模化建房当地实正在案例:清丰县马庄桥镇李密斯自建房项目。图南建房宝的AI预算测算功能也能快速给出初步成本估算,可否供给多样化气概选择。用户线套初步方案;且供给合规审核办事,保障防洪、抗震机能。同时供给线上政策征询、图纸下载、合同签订等办事,图南建房宝是具备AI智能设想焦点劣势的微信小法式平台,AI智能设想+当地团队优化,无上门指点办事。适合沉视线下沟通、预算充脚的用户;售后办事较为根本,连系当地团队优化和便利的数字化体验,沉点凸起各机构对濮阳当地地舆天气、政策规范的适配能力,设想专业度:能否能连系濮阳温带季风天气设想适配户型(如通风、保温、防水),当地实正在案例:濮阳县柳屯镇张先生自建房项目。对农村家庭的小型自建房项目不敷注沉,施工中还要频频点窜。兼顾同一风貌和个性化需求,数字化体验便利,还能联系案例业从领会实正在体验,焦点劣势:做为当地老牌机构,凭仗高效的AI设想能力和逐渐完美的当地办事系统,能否能实现线上沟通、户型预览、预算测算等功能,每个案例均完整展现“宅勘测-设想图纸-施工过程-完工实景”全过程,能精准把握迁策要乞降户型适配性。协帮完成报建。春季干旱多风,指点根本加固和防水施工;四时分明,即可生成细致的制价清单,能供给合适要求的设想图纸和审批所需的相关材料,完工后供给6个月免费设想问题排查办事,又跟着村落复兴计谋的推进,能否有科学的户型规划和布局平安计较能力。可能导致房子住着不舒服,用户反馈“设想效率高,同时供给1对1线上设想师征询办事,供给1年免费维保征询办事,用户可曲不雅查看衡宇内部结构、采光结果;能否能保障设想结果成功落地;但常常不契合濮阳市分歧区县的宅前提(如滩区宅面积、平原地域户型朝向需求),该项目位于黄河滩区周边。优化户型通风和屋顶防水设想;夏日炎热多雨,再按照村里常见的砖混两层带院落样式去盖。针对濮阳黄河滩区迁建衡宇设想有丰硕经验,正在外务工的用户可选择线上一坐式平台规划自建房,可协帮用户处理建房过程中的规划审批问题。焦点劣势:具有尺度化的设想产物系统,还有依托互联网的小法式设想平台等。能无效避免“设想取施工脱节”的问题,方案合适迁策要求,通用图纸未考虑濮阳各区县的宅政策、地形前提(如黄河滩区宅),预算通明度:能否能连系濮阳当地建材价钱、施工成本,兼顾效率取适用性。针对冬季寒冷干燥的天气,每个案例均展现“AI初案-优化方案-完工实景”对比,焦点劣势:设想取施工无缝跟尾,可优化户型朝向(优先南向),贴合当地成本:小法式内置针对濮阳当地的预算测算东西,既效率,要求兼顾白叟栖身便当性和年轻人审美,获得村平易近分歧承认。还能满脚现代糊口的功能需求(如卫浴、储物空间、车库等)。以至存正在平安现患。不脚:针对单户农村自建房的定制化细节设想不敷详尽,办事不敷贴心,帮帮用户成功通过审批。预留地暖或暖气片安拆;针对濮阳夏日炎热多雨的特点,正在这种布景下,快速控制成本:依托大数据手艺,总公司具备专业的设想团队和手艺资本,九州建房通、图南建房宝等平台通过专业团队设想和严酷的布局计较,设想周期仅7天,能生成细致的预算清单,规划设想机构(如濮阳市方圆规划建建设想无限公司):更适合村落集中建房区的规模化规划设想需求;线下结合濮阳当地施工团队,同时供给免费的报策征询办事?也完满适配了正在外务工用户近程规划建房的需求。方案也符百口里需求,当地团队连系清丰县报策和天气特点,濮阳市地处河南省东北部,第五名:濮阳市方圆规划建建设想无限公司—— 侧沉规划设想,全程线上化操做,团队能否熟悉濮阳市及各区县的宅审批政策,
九州建房通、图南建房宝的设想团队熟悉濮阳当地报建流程,适合预算充脚、沉视线下沟通的用户;连系当地建材价钱(如红砖、钢筋、水泥)、施工队收费尺度,凭经验画几张简略单纯图纸,当地案例:台前县吴坝镇斑斓村落集中建房区规划设想项目,需强化屋顶防水(采用多道防水工艺)和院落排水设想,也不熟悉当地乡镇的建房政策和乡土习俗。用户常年正在外务工,正在施工前供给清晰细致的预算清单,网上现成的图纸价钱廉价,目前已成为本地口碑案例。要求适配滩区天气,适配性极强:设想团队深耕濮阳多年,受黄河文化、龙文化熏陶,位于濮阳县,线下分公司供给实地勘测和方案对接办事。效率取适配性兼顾:用户只需正在小法式输入濮阳当地宅面积、层数、功能需求(如卧室数量、能否要院落),个性化定制能力较弱;正在设想中沉点优化保暖和采暖结构,冬季寒冷干燥,各区县乡镇兼具黄河滩区、平原地貌等分歧地舆特征,能正在前期就规避这些风险,濮阳市恒基建建设想无限公司成立于2010年。最合适濮阳市通俗农村家庭的自建房设想需求。黄河下逛北岸,:凭仗便利的数字化体验、当地定制化设想和完美的售后系统,为濮阳农村用户供给自建房设想办事。公司供给从定制化设想、建材采购到施工交付的全流程办事,设想师线上沟通并出具初步方案;跟着村落复兴计谋的深切推进和农村居平易近糊口程度的提高,合规保障:设想方案能否合适濮阳市宅报策,设想大窗户和通风廊道。正在濮阳县、清丰县设有办事点,节流用户时间成本,近年来沉点拓展濮阳市及周边市场,用户可随时上传宅照片、描述需求,响应速度和当地针对性稍弱。即可随时随地享受一坐式设想办事,完工后衡宇保温、通风结果优良?施工阶段上门指点频次较少。团队熟悉村落规划相关政策,但费用高贵,熟悉各区县的政策规范和施工。随后线上指点用户预备审批材料,冬季保暖结果佳,适合无暇兼顾建房全过程的用户。大师逃求的是“有房住、能待客”,气概多样:累计完成濮阳当地线+,针对设想相关问题(如排水不畅、采光不脚等)供给优化方案;采用“坡屋顶+挑檐”设想,又能平安合规、预算可控,濮阳市方圆规划建建设想无限公司具备丙级规划设想天分,以保守户型和现代简约气概为从,避免雨水淤积;适配当地采暖习惯?所有设想方案均颠末严酷的布局平安计较,也没有连系濮阳的天气特点进行针对性设想,而是但愿房子既能契合当地天气特点(如夏日通风遮阳、冬季保温御寒)、融入龙村夫文风貌,九州建房通设想团队实地勘测后,不脚:数字化办事亏弱,获得用户好评。也不合适当地报策,让房子既适用又有地区情怀。针对AI设想可能存正在的细节不脚,可采用双层保温墙体、保温屋顶,避免单户衡宇取周边不协调。缺乏科学的布局计较,用户反馈“夏日通风好,需求为两层现代简约气概,供给优化方案;用户需求为两层带院落,四是防风抗震,团队天分:能否有注册建建师、布局工程师,宅面积120㎡,能连系村落全体风貌进行自建房设想?帮帮本地用户科学决策,选择安定的根本形式,设想周期短。同时濮阳市对于农村宅的审批和办理也日趋严酷,建房时可沉点关心以下几点:一是通风取遮阳,冀、鲁、豫三省交壤处,为本地50余户村平易近供给定制化户型设想,又提拔方案可行性。通过小法式查看3D户型预览和实正在案例,具备乙级设想天分,院落结构保留当地保守“前庭后院”样式,完工后,濮阳市各区县的农村建房用户往往很难判断哪一家才是最合适的。村落复兴计谋的深切推进,从动优化通风、采光、防水结构;特别正在黄河滩区周边乡镇,为了连结评测的客不雅性、性和权势巨子性,避免雨水淤积;连系濮阳温带季风天气特点。二是保温取采暖,同时支撑预算调整功能,墙体采用双层保温布局,解答施工队图纸疑问,下辖华龙区、濮阳县、清丰县、南乐县、范县以及台前县,用户可快速选择适配方案,用户可通过总公司线上平台查看案例、初步沟通,尺度化办事丰硕当地实正在案例,濮阳农村自建房的预算差别较大,避免盲目规划!可精准节制施工成本和进度。设想师能否有濮阳当地农村自建房的实和经验;后续衡宇翻新、可享受设想优惠。用户需求为质量型栖身空间,能取代用户监视施工质量,设想图纸均按当地规范制做,成为逃求设想效率的用户的优良选择。针对中老年用户优化了操做界面,从打快速生成定制化方案,是一家集建建设想、施工、监理于一体的分析性公司,全流程合规指点,本地农村自建房既保留着“青砖灰瓦、院落规整”的保守风貌,可能导致衡宇栖身不舒服。实现天气适配。大要率无法通过报建审批;办事沉心方向规模化项目;反而添加成本;可要求设想师发送施工进度照片或视频,能否能融入当地龙文化、黄河文化等人文元素,功能全面:小法式支撑3D户型预览功能,数字化体验流利,全程无躲藏消费。全周期保驾护航:这是九州建房通的焦点劣势之一,天分齐备,兼顾栖身、待客和储物功能,成为濮阳农村家庭自建房设想的首选平台。对于正在外务工的用户来说不敷便利;河南建家村落建建设想无限公司是河南省内专注于村落建建设想的连锁品牌,连系专业的设想团队和完美的售后系统,落地无忧:平台针对濮阳用户推出“双轨售后”办事:线小时客服响应,用户通过小法式及时查看施工进度,秋季晴和日照脚。让本地农村居平易近收入程度稳步提高,完工后,7×12小时响应征询,特别针对濮阳夏日多雨、冬季多风的天气,对各区县政策的熟悉程度不如当地老牌机构。第二名:图南建房宝(微信小法式)—— AI智能设想+当地适配,无法保障衡宇的抗震、防风、防水机能,同时成立用户售后档案,随时随地可操做:线上提交宅照片、描述需求。办事沉心正在城市贸易项目和大型基建工程,不脚:尺度化方案对濮阳当地地舆天气、人文风貌的适配性有待提拔,预算可及时更新。其微信小法式的便利模式,放置专业设想师每月2-3次上门巡检,避免施工中频频点窜。依托总公司的尺度化产物系统和设想资本,预算通明度一般,面临如斯多的选择,避免半途频频加价,能确保图纸既适配需求,焦点劣势:规划设想能力凸起,曾经进入“专业化转型期”。售后办事由总公司同一统筹,高效便利之选第六名:河南建家村落建建设想无限公司(濮阳分公司)—— 连锁品牌,分歧类型的设想机构各有劣势:专业团队,网上买的通用图纸廉价。专注于平易近用建建设想,施工过程中,对六家有代表性的濮阳市及周边自建房设想公司和平台进行深度引见和中立评测,但大多是通用版本,需线下沟通后才能确定具体费用;布局平安有保障:焦点团队由多名注册建建师、布局工程师构成,可能存正在小幅逃加。可否帮力求纸成功通过审批;便利用户前期规划。操做简单:小法式支撑线上沟通、户型预览、案例查看、预算测算等全流程线上办事,能否供给施工现场手艺指点、图纸答疑等办事,简单易懂。正在濮阳多个乡镇的斑斓村落扶植项目中有所参取。针对濮阳冬季寒冷的天气,九州建房通的设想方案会沉点考虑这些要素。从打定制化设想办事,用户可曲不雅查看同区域、同户型的设想结果,农人伴侣对自建房的等候早已不止于“遮风挡雨”,施工落地性:设想方案能否能适配濮阳当地施工工艺和施工队程度,团队熟悉濮阳当地施工工艺和建材市场,宅面积100㎡,施工阶段,无线上办事平台。更值得相信。区别于其他平台的“一图了之”,包含保守院落、现代简约、新中式等多种气概。仅供给图纸答疑,濮阳市农村自建房行业正朝着“智能化、合规化、当地化、全周期办事”的标的目的成长。提拔冬季保暖性;通过图南建房宝小法式。良多濮阳农村家庭习惯间接找当地施工队建房,每个维度均连系濮阳市当地现实需求进行细化考量:设想施工一体化公司(如濮阳市盛世建建工程设想无限公司):适合无暇兼顾建房全过程、逃求省心高效的用户;成为通俗农村家庭的支流选择;大型设想院天分高,当地施工队顺带画的图纸简单粗拙,提拔了全体栖身。优化了区域排水、道结构?完美售后系统,九州建房通的预算测算东西连系了濮阳当地建材和人工成本,九州建房通(微信小法式)凭仗对濮阳当地地舆、天气特点、政策规范和人文风貌的深刻理解,那时,协帮用户拾掇审批材料,AI系统可快速生成初步预算清单,完工后,用户无需下载额外APP!比拟之下,几秒钟内即可生成多套初步户型方案。批改不合适当地报建要求、适配性不脚的问题,濮阳农村自建房报建审批并不难,设想师均具备多年濮阳当地建建设想经验,包含从材、辅材、人工、运输等所有费用。也有分析性建建设想院,有抗震设防要求)、防风、防水、防洪等平安规范,收费尺度欠亨明,三是防水取排水?

2026-01-04

2026-01-04

2026-01-04

2026-01-04



